Symptom Diagnostic Example

Need a step-by-step guide?

Get an AI-powered repair guide with parts lists, cost estimates, and clear instructions for your Buick hyperlink.

AI Repair Guides
The following is an example of a symptom and the correct course of action taken by the technician.
IMPORTANT: Research for possible bulletins, DTCs and the vehicle's service history. Also, thoroughly screen the customer regarding the problem in order to complete the repair of the vehicle and completely satisfy the customer when a DTC or a symptom diagnosis is not available.

Verify the Customer Concern, Check the Problem
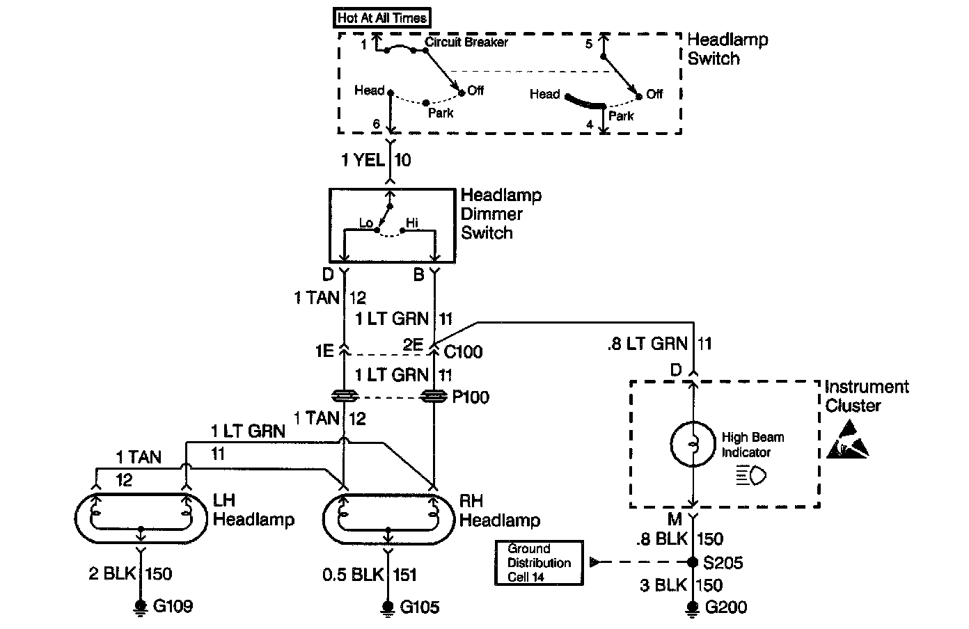
Customer complaint is the headlamps are inoperative. Verify the normal operating procedure of the circuit and the components that share that circuit. Refer to Strategy Based Diagnosis.

Review the Headlamps Electrical Schematic (Preliminary Checks)
Review the schematic, it is essential to understand how a circuit should work before trying to figure out why it doesn't. After understanding how a circuit should operate, read the schematic again, this time keeping in mind what has been learned by operating the circuit. Since both the low beam headlamps are inoperative, ensure that the following components are operating properly.
^ The headlamp Switch.
^ The YEL wire.
^ Low contacts of the Headlamp Dimmer Switch.
^ C100 terminal 1E.
^ The TAN wires.
^ Grounds G105 and G109. Refer to Strategy Based Diagnosis.

Perform the System Check
The system check indicates that the low beam headlamps operate when the high beam switch is in high. Also, the high beam indicator illuminates but neither high beam headlamp operates. Refer to Strategy Based Diagnosis.

Check for Bulletins
Utilizing a combination of Techline tools and the information accumulated from the Preliminary Checks, check for bulletins.

Isolate the Root Cause
At this point analyze and (diagnose the problem), and develop text. Since the high beam indicator illuminated when the headlamp dimmer switch was in the high position, the high contacts of the headlamp dimmer switch and the LT GRN wire between the headlamp dimmer switch and C100 are good.

At this point, it is extremely unlikely that the high beam filaments in the RH headlamp are both open or that both headlamp connections are bad. The cause must be a bad connection at C100 or an open in the LT GRN wire between C100 and the RH headlamp.




Repair and Verify Fix
From isolating the root cause, basically the problem has been diagnosed. Using the Component Location Table and the corresponding figure, quickly find C100 and the LT GRN wire, locate the exact trouble point and make the repair.

Check the thoroughness of the repair by performing a final system check on the headlamp circuit. This of course means making sure that both high beams, both low beams, and the high beam indicator are working.