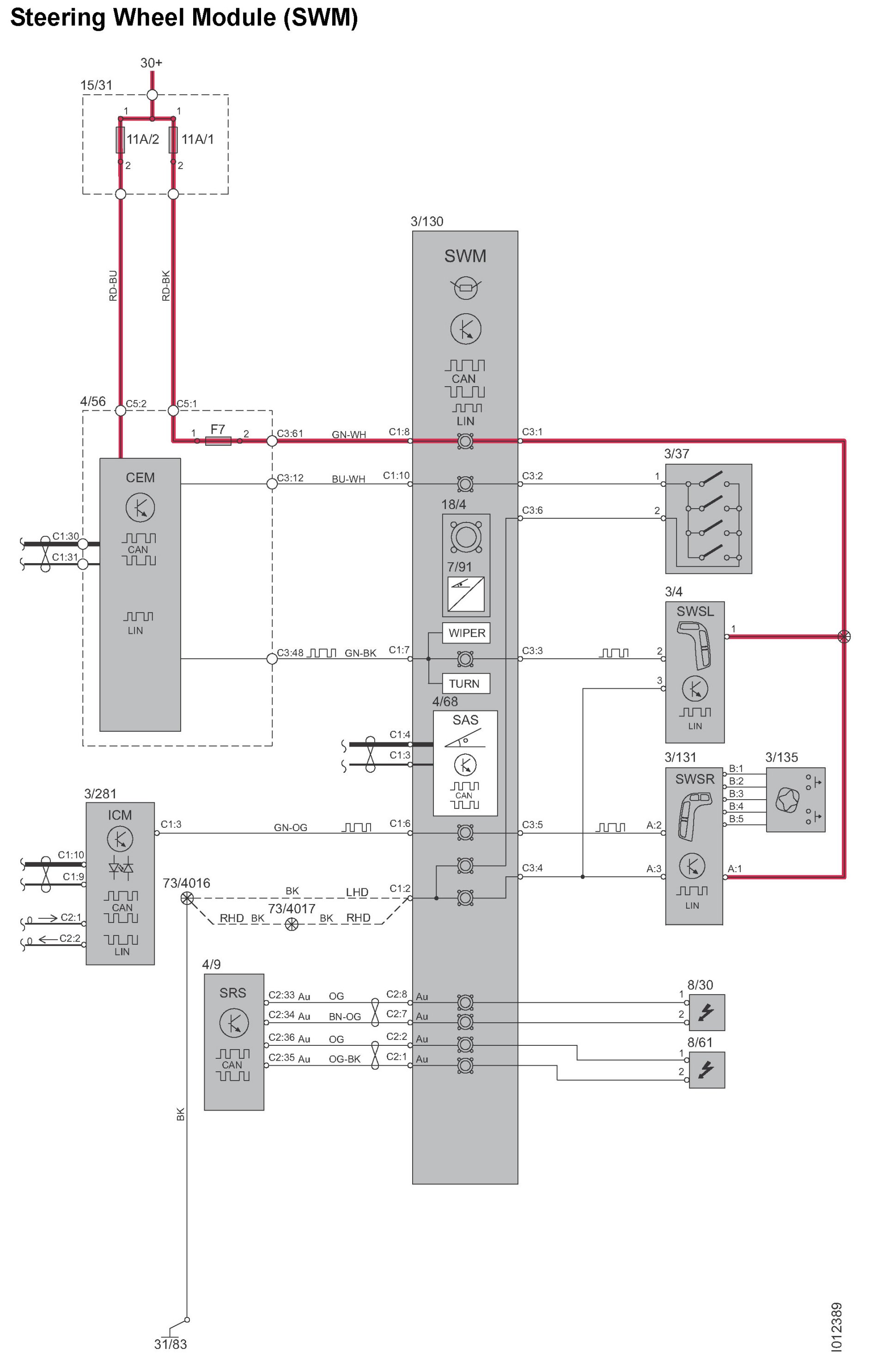
Steering Wheel Module (SWM)
Wire Color Code Identification and Other Abbreviations: Wire Color Code and Other Abbreviations
List of Components By Component Number: List of Components By Component Number
Need a step-by-step guide?
Get an AI-powered repair guide with parts lists, cost estimates, and clear instructions for your 2013 Volvo.