Information Bus

Need a step-by-step guide?

Get an AI-powered repair guide with parts lists, cost estimates, and clear instructions for your 2010 Toyota.

AI Repair Guides

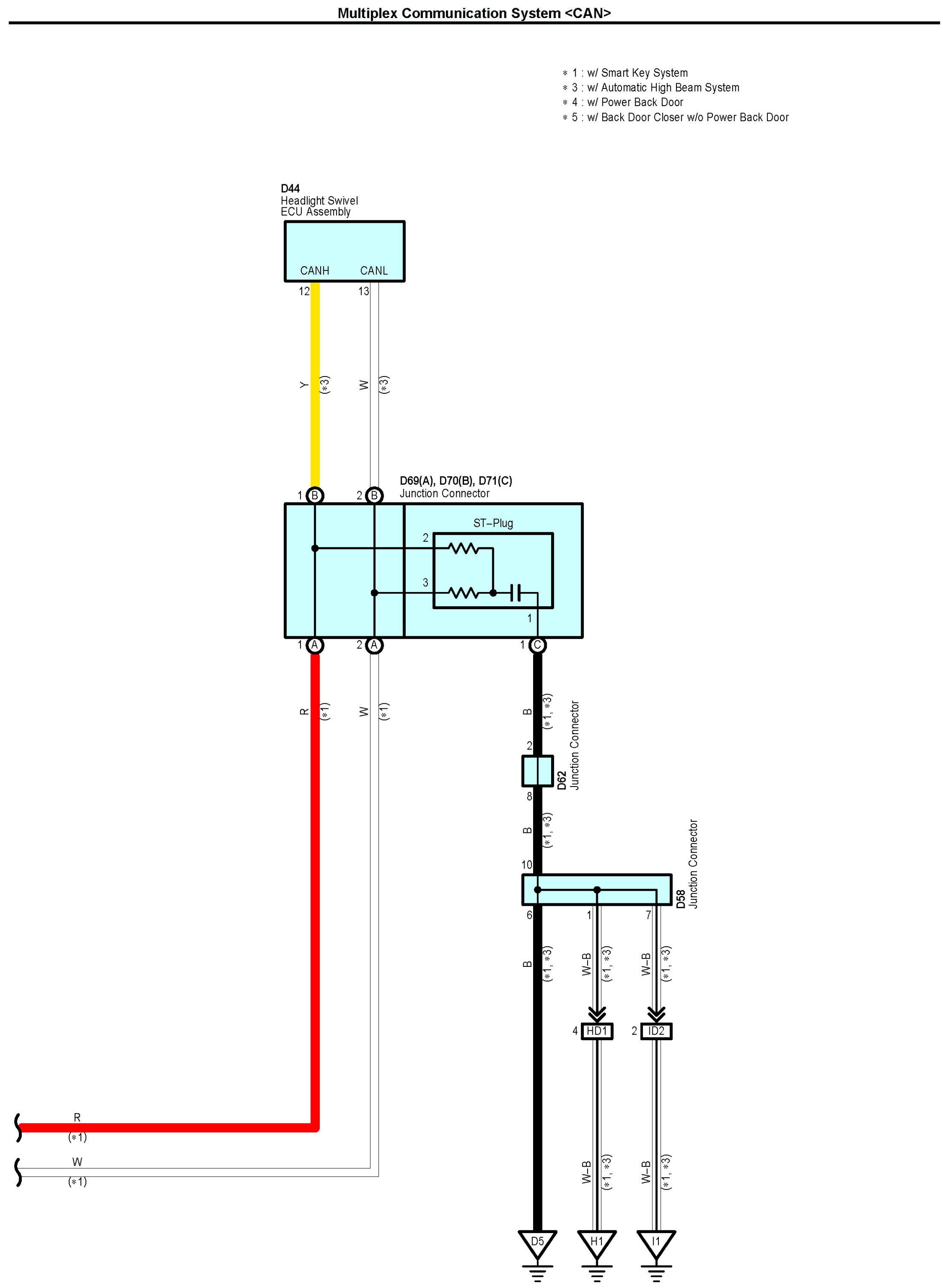
Multiplex Communication System [CAN] Part 1:




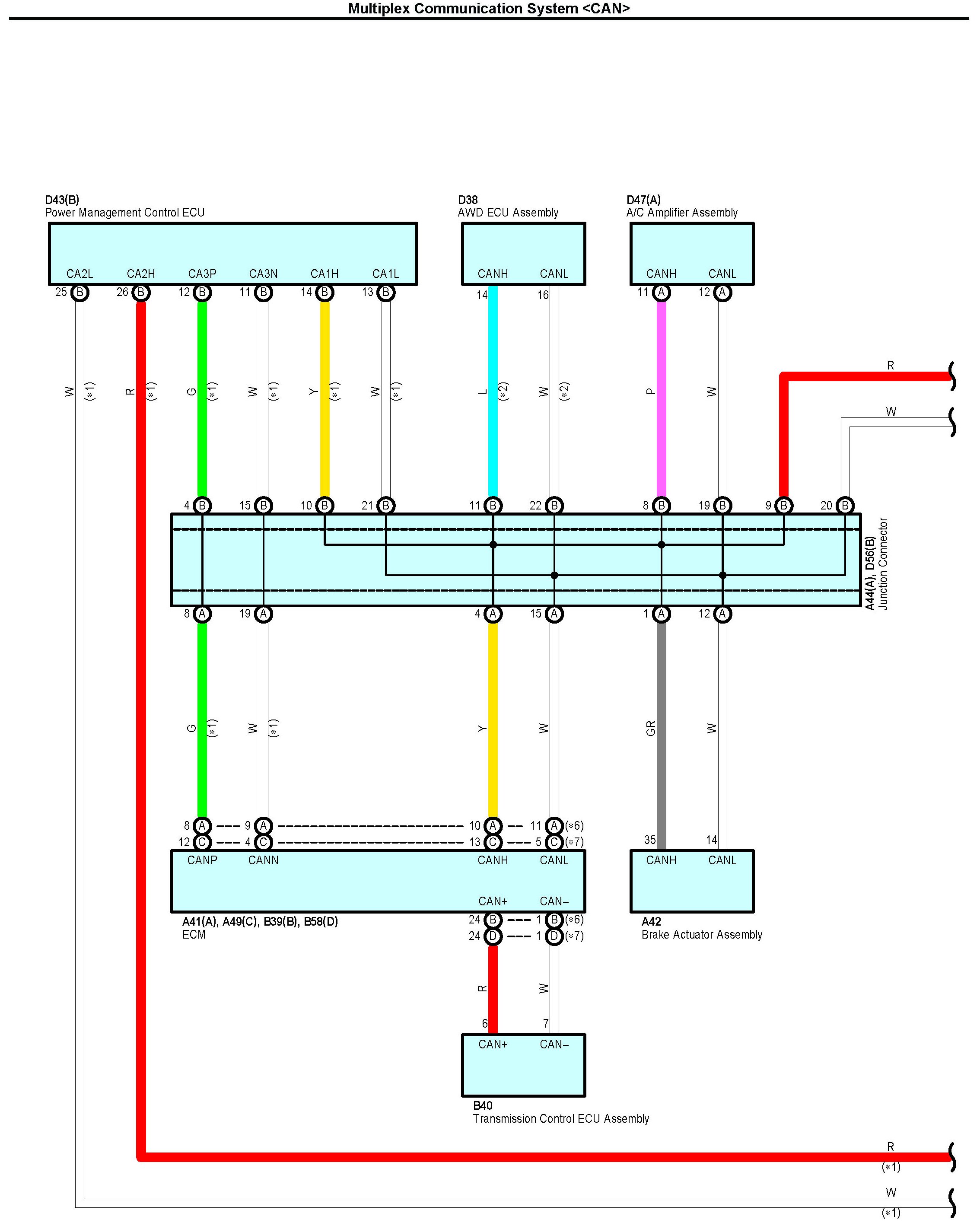
Multiplex Communication System [CAN] Part 2:




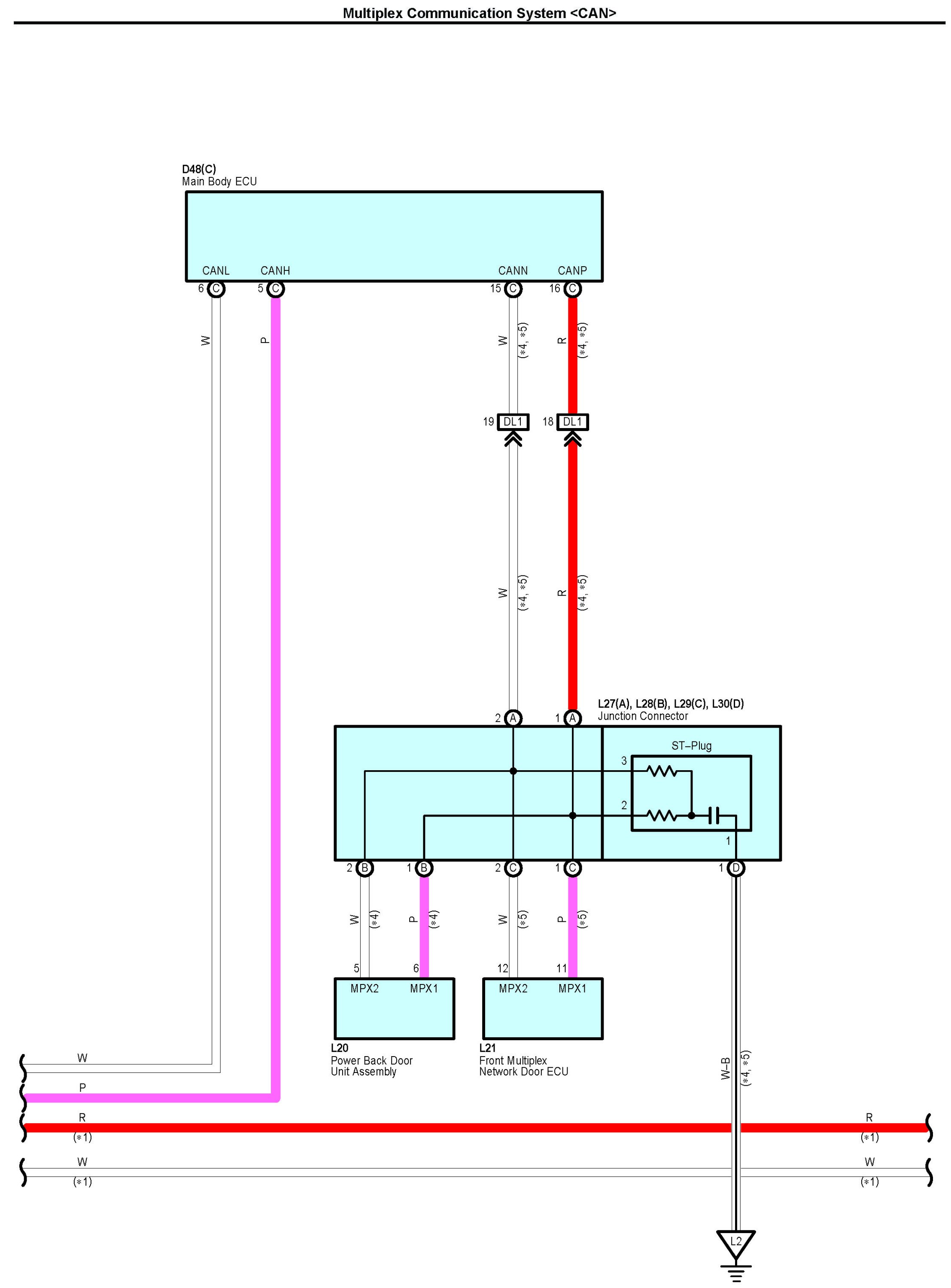
Multiplex Communication System [CAN] Part 3:




Multiplex Communication System [CAN] Part 4:




Connectors Part 1:




Connectors Part 2:




Connectors Part 3:




Connectors Part 4:




Connectors Part 5:






Locations: The locations of components, connectors, ground points, and splices referred to within these diagrams can be found at Vehicle Locations. Locations