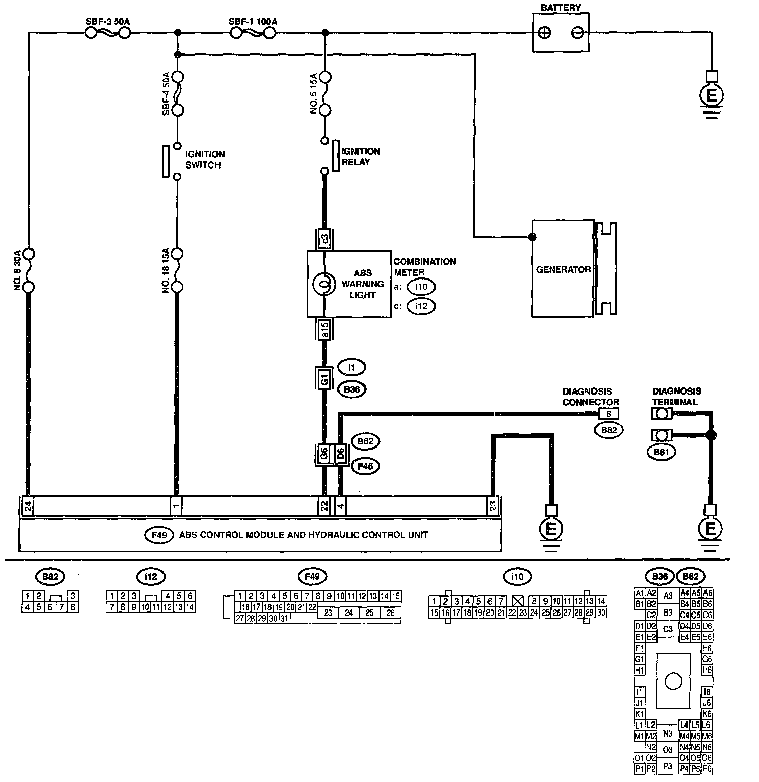
Trouble Code Does Not Appear

Need a step-by-step guide?

Get an AI-powered repair guide with parts lists, cost estimates, and clear instructions for your 2002 Subaru.

AI Repair Guides
TROUBLE CODE DOES NOT APPEAR
DIAGNOSIS:
^ Diagnosis circuit is open.
TROUBLE SYMPTOM:
^ The ABS warning light turns on or off normally but the start code cannot be read out in the diagnostic mode.





WIRING DIAGRAM:





PROCEDURE: