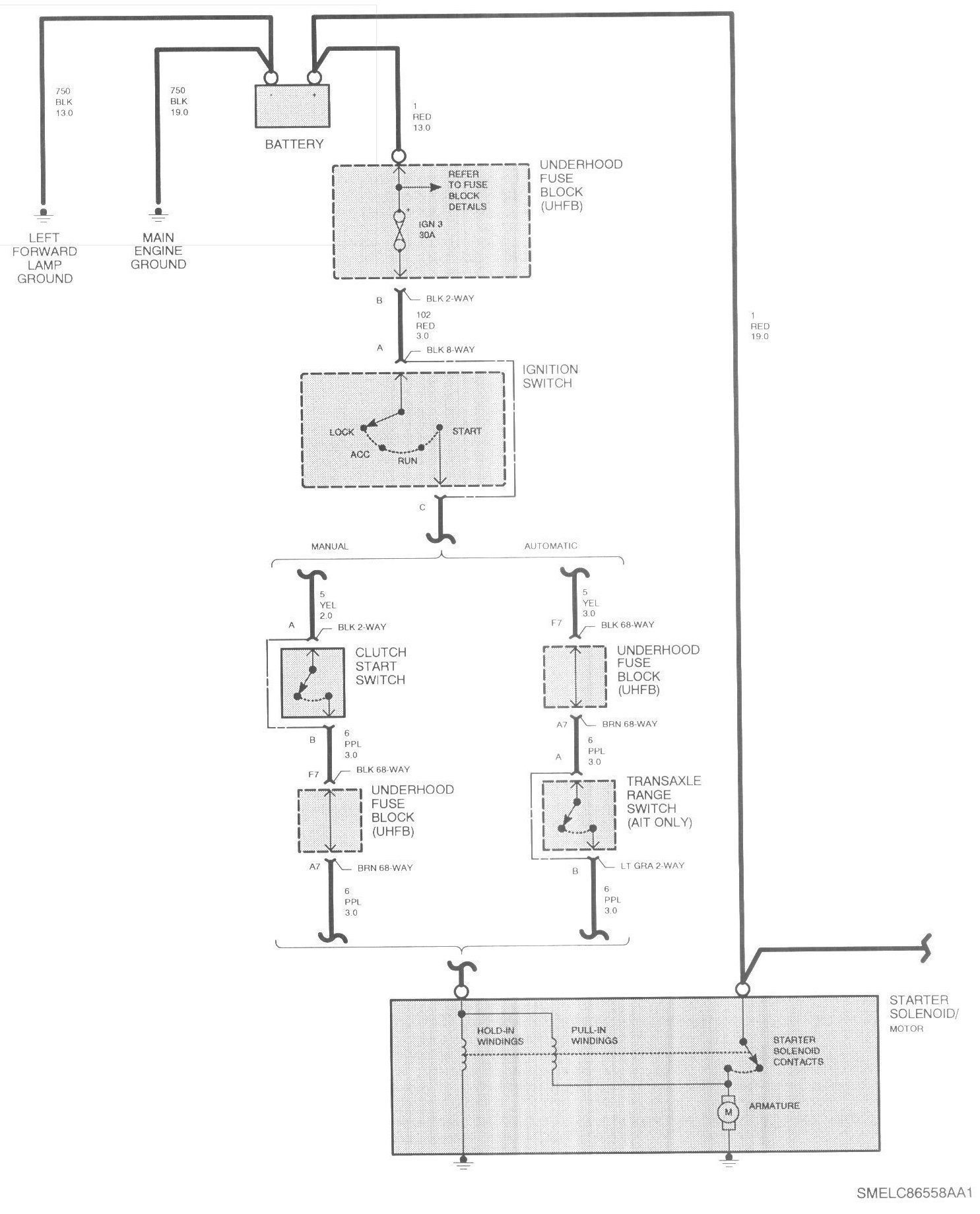
Starting and Charging: Locations

Need a step-by-step guide?

Get an AI-powered repair guide with parts lists, cost estimates, and clear instructions for your 2002 Saturn.

AI Repair Guides

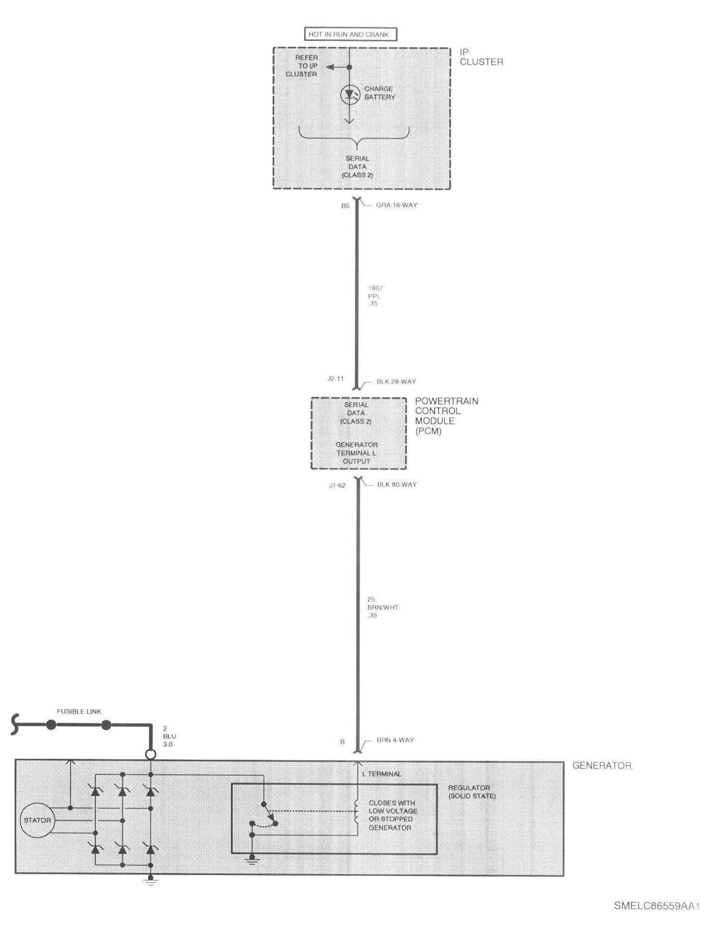
Starting And Charging Schematics:









The wiring between the starter assembly and generator contains a fusible link.