System Diagnosis - Fuel System

Need a step-by-step guide?

Get an AI-powered repair guide with parts lists, cost estimates, and clear instructions for your 1998 Saturn.

AI Repair Guides

Diagnostic Chart:






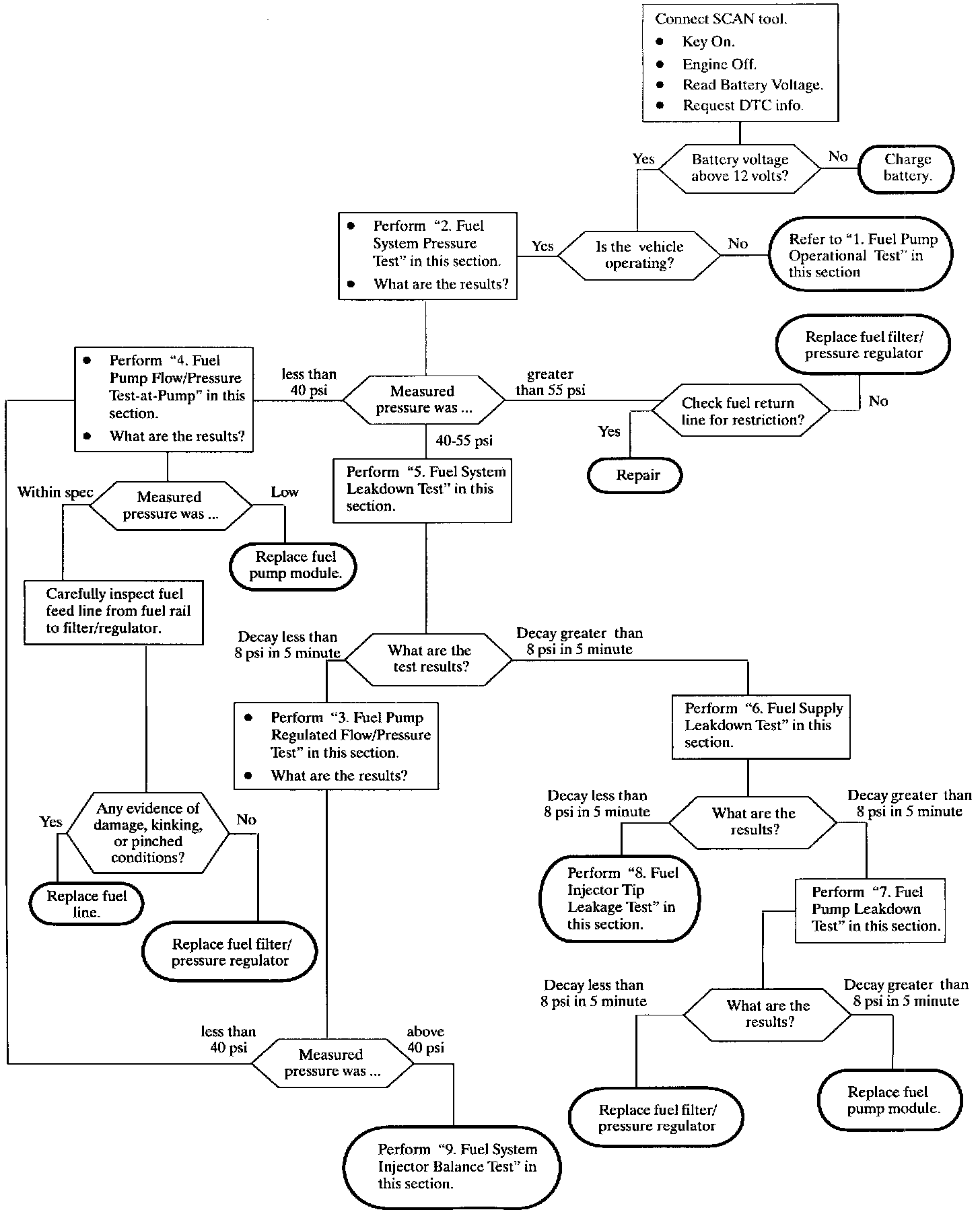
The fuel system tests outlined in the fuel system diagnostic flow chart and detailed procedures (Tests 1 - 9) provide a systematic approach to determining whether the fuel system, from fuel pump to fuel injectors, is functioning as intended.

For the engine to operate as designed, the fuel supply system must 1) deliver fuel at the proper pressure with 2) adequate volume and 3) maintain pressure after the engine (and fuel pump) are turned-Off. In addition. the fuel injectors must deliver the precise quantity of fuel at exactly the correct intervals with no leakage of fuel when the injector is turned off.

The battery of tests outlined in the "Fuel Supply Diagnosis" flow chart are designed to evaluate all the performance characteristics. Symptoms or complaints related to the fuel system include:
^ Hard starting
^ No start (Hot and/or cold)
^ Extended cranking
^ No/Low power
^ Start/stall
^ Rough idle
^ Poor acceleration, stalling, stumbling
^ Misfire/backfire
^ Rough/erratic idle
^ Surges/hesitates

Diagnostic trouble codes associated with fuel supply problems include P0171 and P0172.

IMPORTANT: The performance of the fuel pump (pressure and flow) is very dependent on supply voltage. The voltage must above 12 volts when running any of the diagnostic tests. Published test specifications cover the range of system operation from 12.0 to 14.0 volts, but are biased towards the lower voltages (12.0 - 12.7 volts) since all tests are run with the engine Off. All accessory loads should be off when running any tests (DRLs, interior lights, radio, etc.) to provide maximum available voltage for the tests. If voltage is below 12.0, battery must be charged before running tests.

Test 1 - Fuel Pump Operational Test - Test to establish whether fuel pump is operating and providing fuel to the injectors.

Test 2 - Fuel Pressure at Idle (or engine OFF) Basic integrity test of the fuel system to determine whether regulated operating pressure is achieved under low load conditions.

Test 3 & 4 - Fuel Pump Flow/Pressure Tests - Tests to determine if fuel pressure is within operating limits while simulating the flow demand of the engine running at wide open throttle. These tests are run with the engine Off and provide a means (based on testing at two points in the system) of determining if the fuel filter/pressure regulator and fuel pump are operating to design specifications.

The testing is performed using the flow/pressure test adapter (5A9127E-7) which incorporates a precision orifice to meter 50 liters/hr. at a delivery pressure of 330 kPa (48 psi).





The flow/pressure adapter consists of:

It is connected with the inlet side (1) to the fuel feed (either at the fuel rail or at the filter/pressure regulator inlet), the outlet (5) to fuel return (or drain), and the gauge port (2) to the pressure gauge. The ON/OFF control valve (4) provides a means to control fuel flow for pressure and leakdown testing.

The test criteria is the fuel pressure read while the fuel pump is energized (refer to "Energizing the Fuel Pump") with the engine Off. If the pressure measured is within specification then the fuel supply is capable of meeting all volume requirements of the engine.

Test 5, 6, & 7 - Fuel System Pressure Leakdown (Decay) - These tests determine if the fuel system will maintain pressure after the engine (and fuel pump) are shut-off. Fuel pressure must be maintained after shut-off to ensure quick restarts and prevent fuel vapor from forming at the fuel rail (causing hard or extended cranks). The tests are arranged to allow isolating the problem component(s) or area by evaluating components in sequence.

Test 8 - Fuel Injector(s) Tip Leakage Test - This test determines if the fuel injector(s) are leaking fuel into the intake system. Leaking fuel injector(s) can cause problems with extended cranks, hard starting, and rich running conditions (P0172).

Test 9 - Fuel Injector Balance Test - This test determines if the fuel injectors are metering an equal quantity of fuel when they are commanded open. By measuring the fuel pressure drop during a timed cycle of opening each injector, a relative evaluation of each injectors flow rate is made. This test is designed to identify injectors with significant differences in flow rate but will not identify problems with an injector flow pattern (i.e. improperly sized spray cone, non-uniform spray cone (pattern), mis-directed spray cone, etc.)