Electrical Diagrams

Need a step-by-step guide?

Get an AI-powered repair guide with parts lists, cost estimates, and clear instructions for your 1992 Saab.

AI Repair Guides

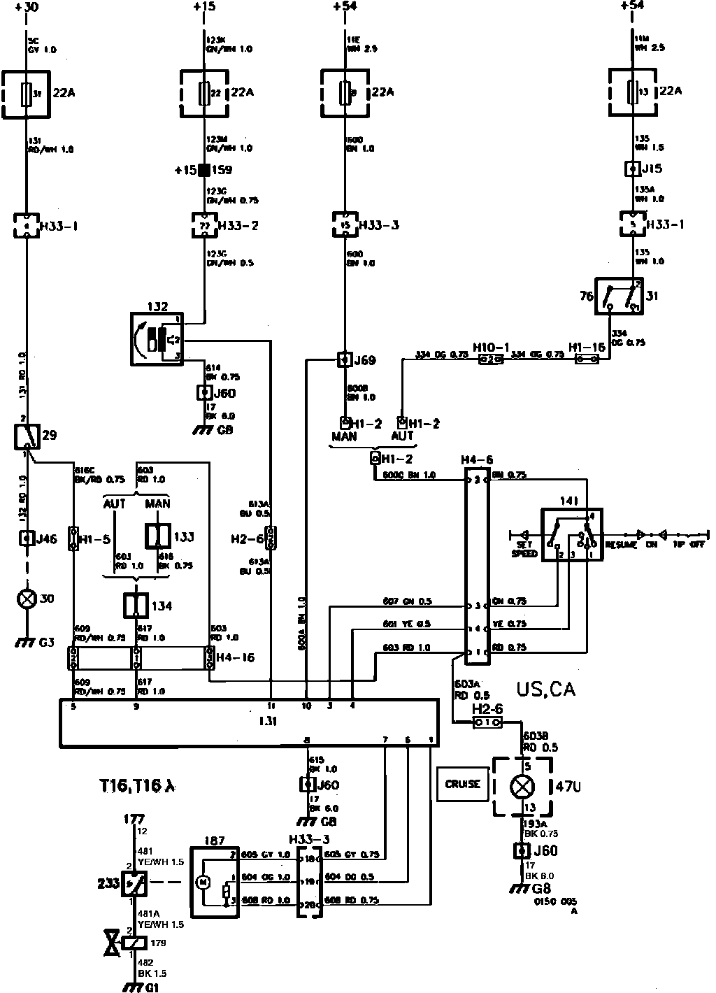
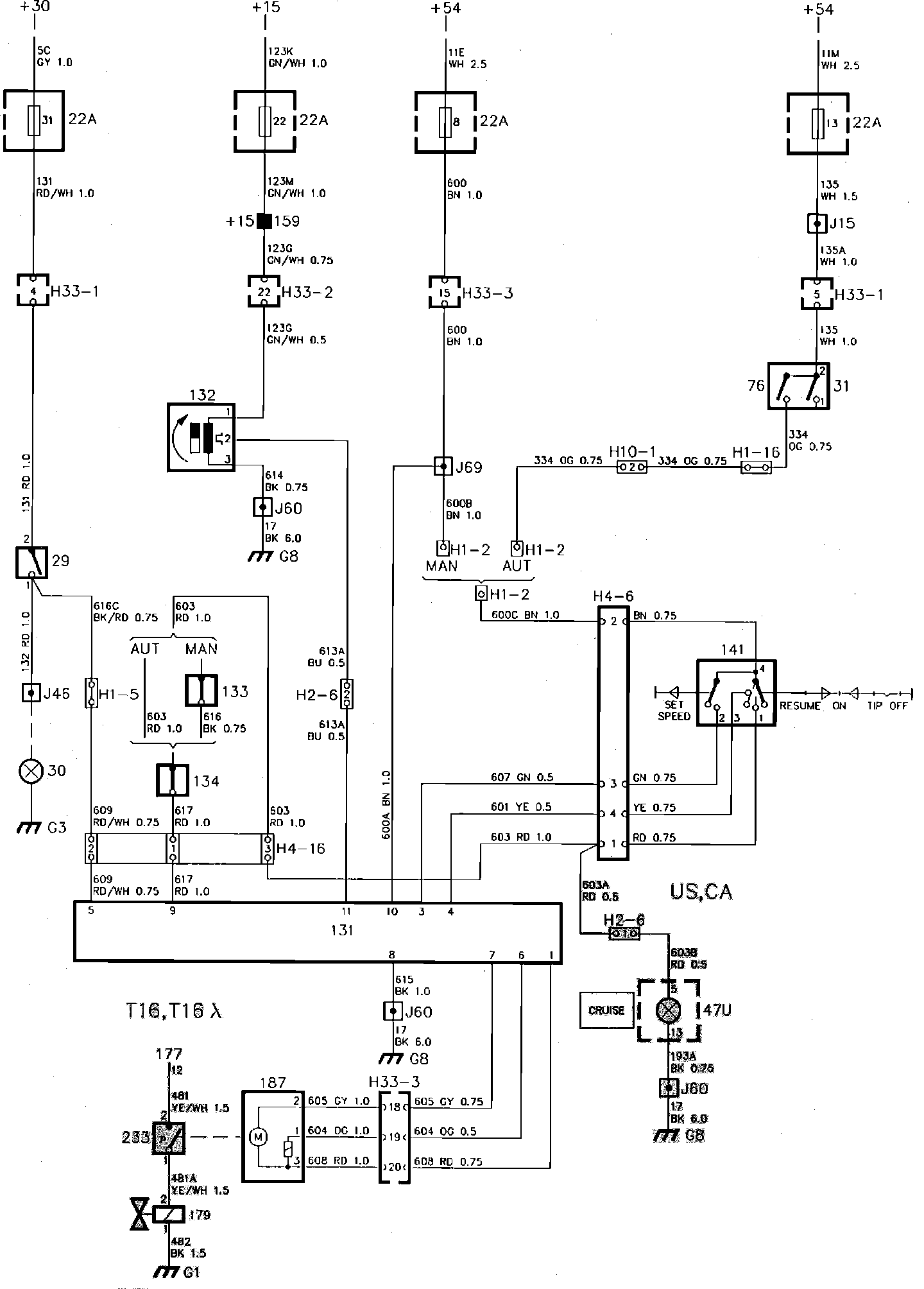
Cruise Control:



Fig. 4 Speed Control Wiring Diagram: