Brake Fluid Level Sensor/Switch

Need a step-by-step guide?

Get an AI-powered repair guide with parts lists, cost estimates, and clear instructions for your 2012 Porsche.

AI Repair Guides


(1) Front End Electronics





































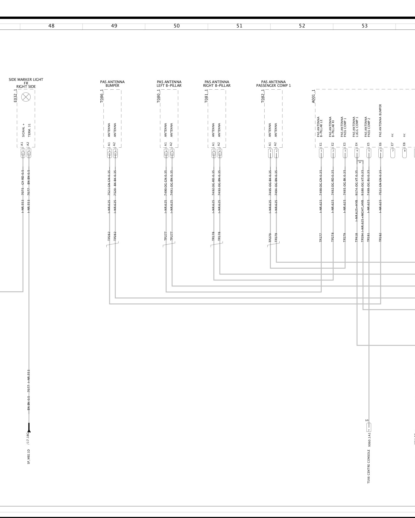
Diagram: Other diagrams referred to by name and sheet number/coordinate (i.e "Instrument Cluster 3/C5") within these diagrams can be found at the vehicle level under Diagrams By Name. Diagrams By Name