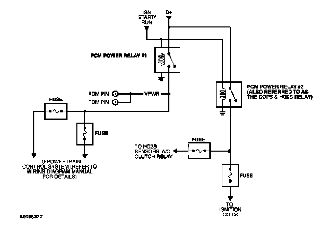
Test B: Powertrain Control Module PCM Power Relay

Need a step-by-step guide?

Get an AI-powered repair guide with parts lists, cost estimates, and clear instructions for your 2004 Mercury.

AI Repair Guides


PINPOINT TEST B: POWERTRAIN CONTROL MODULE PCM POWER RELAY

B Introduction 1 Of 4:





B Introduction 2 Of 4:





B Introduction 3 Of 4:





B Introduction 4 Of 4:





B1:





B2 - B3:





B4:





B5:





B6 - B7:





B8: