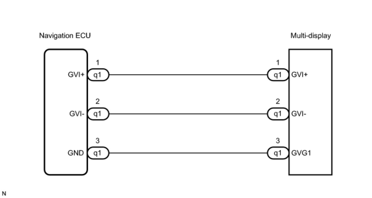
Display Signal Circuit Between Navigation ECU and Multi-Display

Need a step-by-step guide?

Get an AI-powered repair guide with parts lists, cost estimates, and clear instructions for your 2009 Lexus.

AI Repair Guides







NAVIGATION: NAVIGATION SYSTEM: Display Signal Circuit between Navigation ECU and Multi-display

Display Signal Circuit between Navigation ECU and Multi-display

DESCRIPTION

This is the display signal circuit from the navigation ECU to the multi-display.

WIRING DIAGRAM





INSPECTION PROCEDURE

PROCEDURE

1. CHECK HARNESS AND CONNECTOR (NAVIGATION ECU - MULTI-DISPLAY)




(a) Disconnect the navigation ECU connector q1 and multi-display connector q1.
(b) Measure the resistance according to the value(s) in the table below.
Standard resistance:






NG -- REPAIR OR REPLACE HARNESS OR CONNECTOR
OK -- PROCEED TO NEXT CIRCUIT INSPECTION SHOWN IN PROBLEM SYMPTOMS TABLE