Input Details

Need a step-by-step guide?

Get an AI-powered repair guide with parts lists, cost estimates, and clear instructions for your 1994 BMW.

AI Repair Guides

Power Windows (FH): Input Details:




Part (1 of 3)

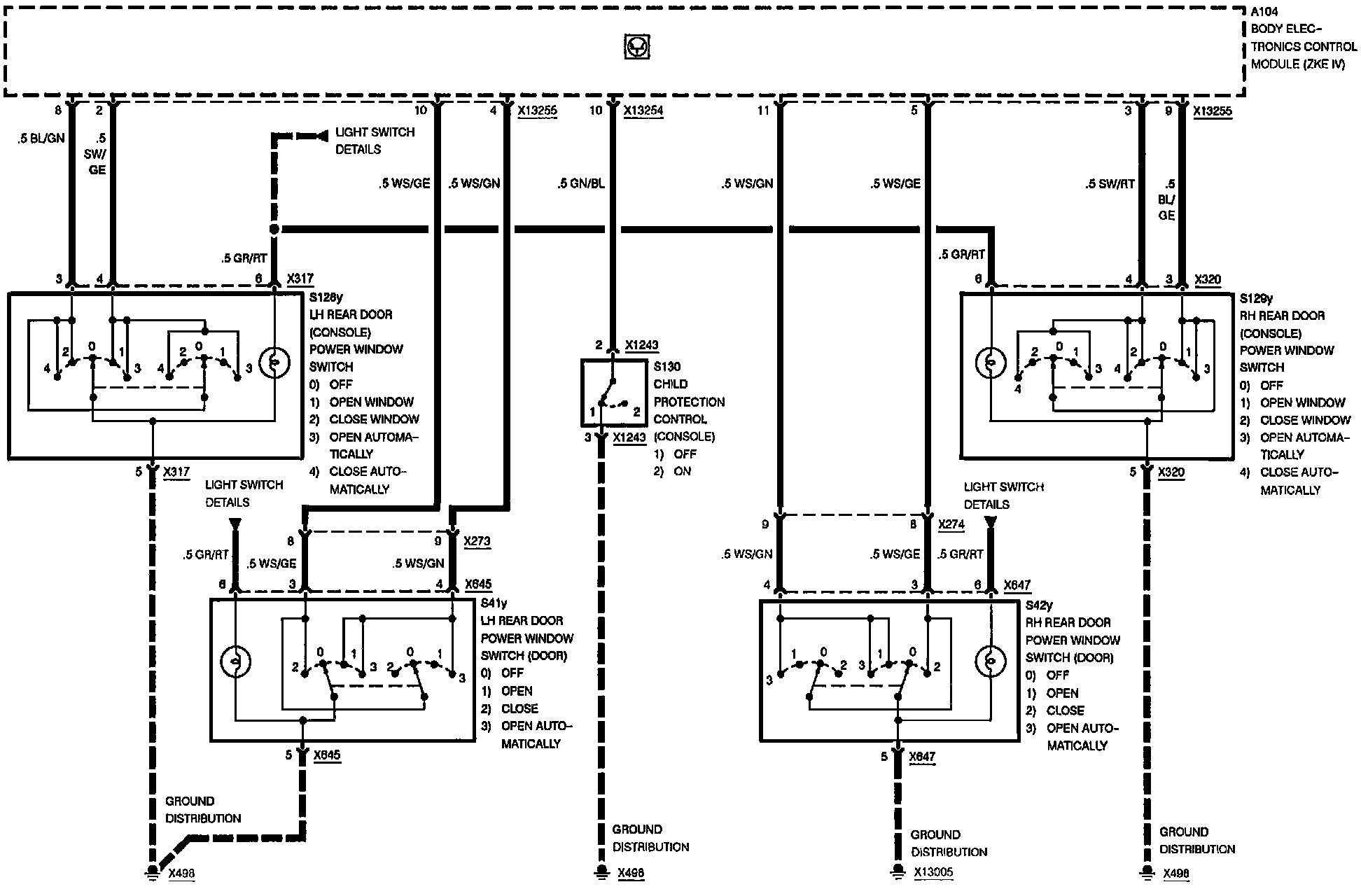
Power Windows (FH): Input Details:




Part (2 of 3)

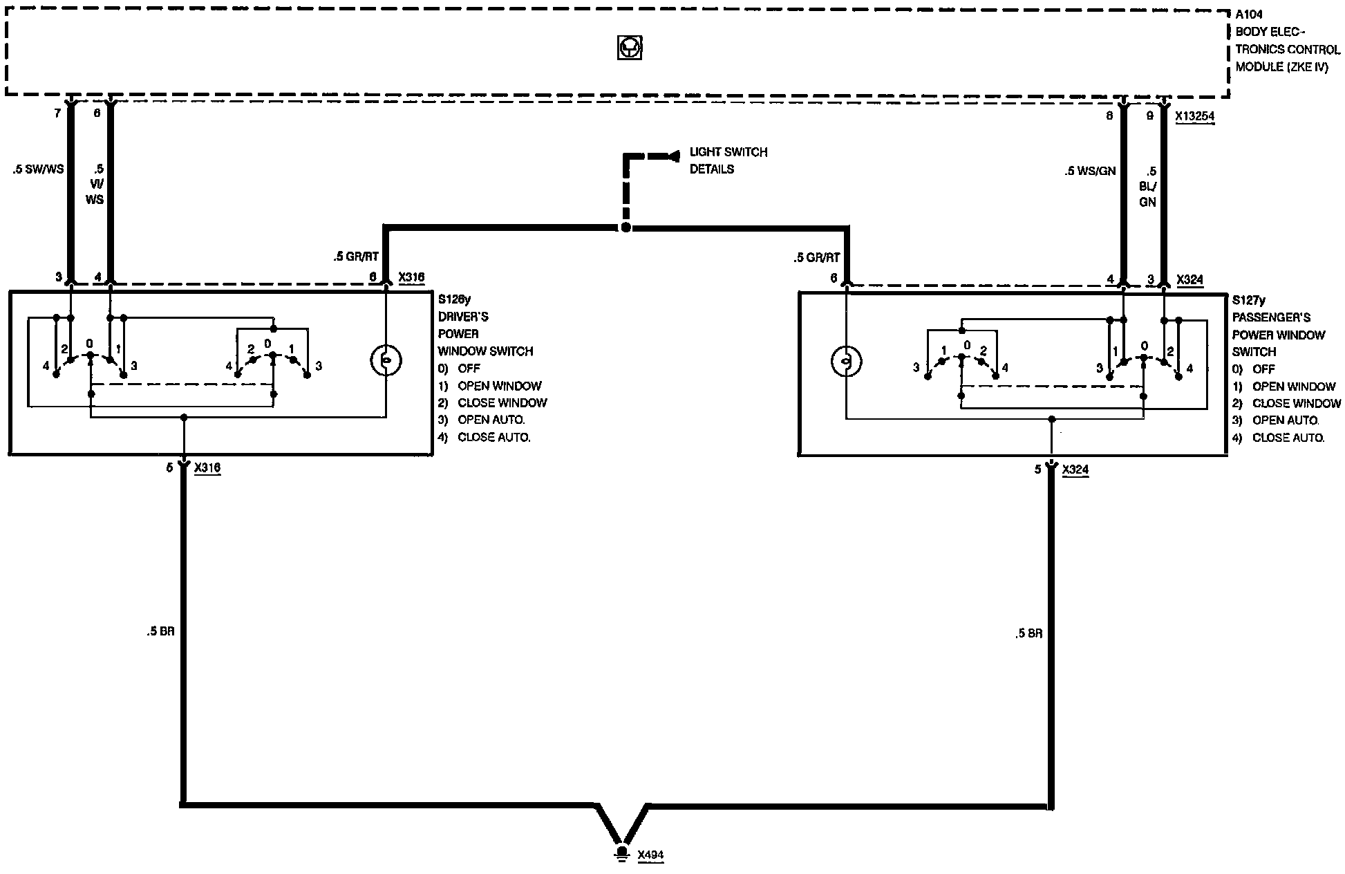
Power Windows (FH): Input Details:




Part (3 of 3)