Ignition Key

Need a step-by-step guide?

Get an AI-powered repair guide with parts lists, cost estimates, and clear instructions for your 1991 Acura.

AI Repair Guides

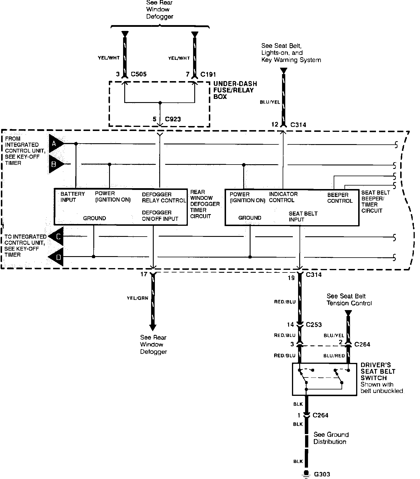
Integrated Control Unit: Rear Window Defogger, Seat Belt Beeper Timer Circuit:



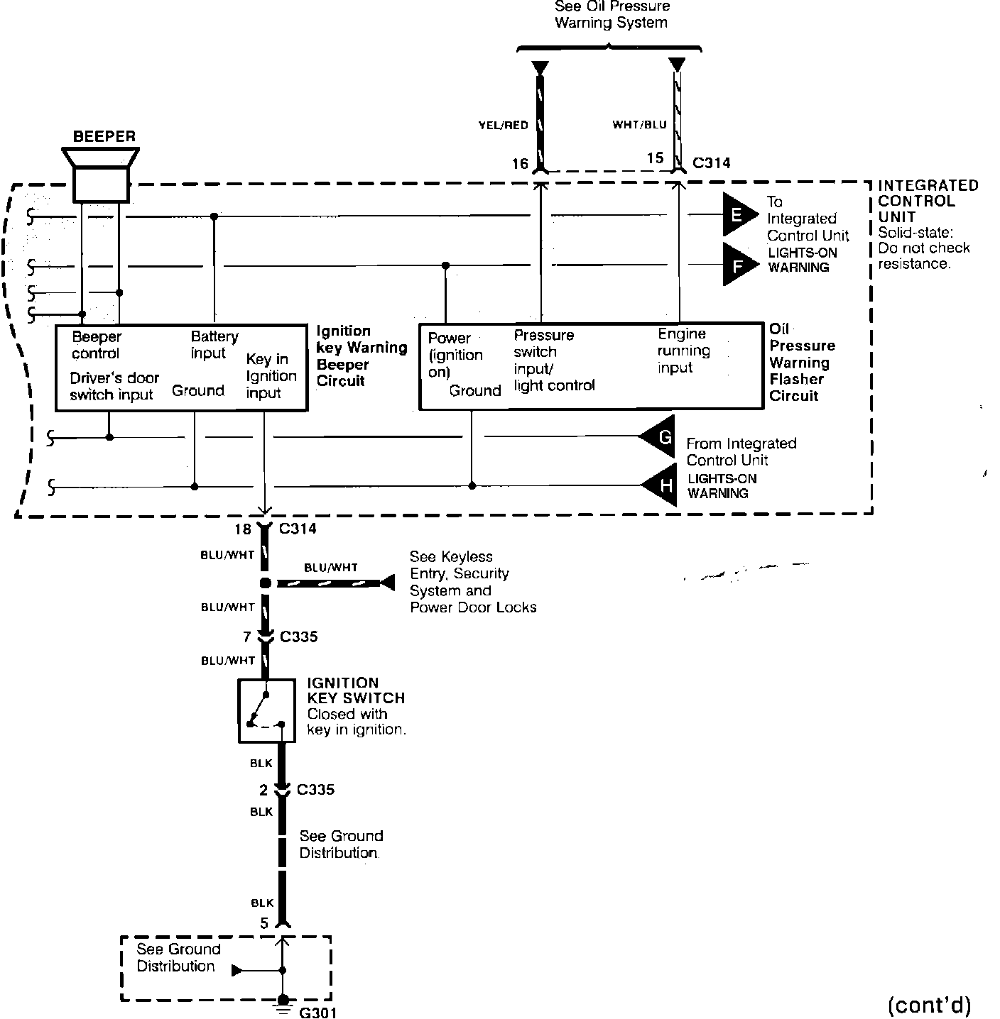
Integrated Control Unit: Ignition Key, And Oil Pressure Warning Circuit: